先月は、警備業の事務手続き関係がいろいろあって、ひじょうに面倒くさかったです。
中でもメンドーだったのが警察の立入検査でした。
いや、べつに不正行為とかして、警察の査察を食らったわけじゃありません。
警備業法に基づく定期の立入検査です。
警察の立入検査対応は、警備会社の事務関係でも最重要業務の一つと言えますが、これについてはまた別の機会に。
今回の話題も警備業の変更届出関連です。
先月初めに、県外営業所の選任指教責変更届出手続きをした件は、こちらの記事でも紹介しました。
選任警備員指導教育責任者の変更申請で、第4条業者(主たる営業所)が提出しなければならない書類はというと、
1 法第11条第1項変更届出書
2 警備員指導教育責任者資格者証(写し)※コピーです
3 誓約書(指導教育責任者業務用)
4 履歴書
5 住民票の写し ※コピー不可(本籍記載。個人番号省略)
6 身分証明書
7 診断書(指導教育責任者用)
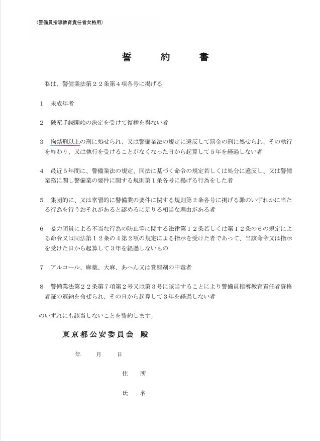
8 誓約書(指導教育責任者欠格用)
・・・これだけです。
今回とりあげるのは、上記8の「誓約書(指導教育責任者欠格用)」 について。
2025年6月1日、刑法改正(拘禁刑の創設) により、これまで分かれていた「懲役刑」と「禁錮刑」が、新たに「拘禁刑」へと一本化されました。
「拘禁刑」というのは、刑務所に入る刑罰のうち、「作業が必ずしも義務ではない」新しい刑罰です。(よく分からんな)
刑法改正に伴い、警備業法第3条の欠格事由のうち、第2号の規定が「禁錮以上の刑」から「拘禁刑以上の刑」に変更となりました。
警備業者や警備員が提出する誓約書などの様式についても、欠格事由に該当しないことを誓約する文言が、「禁錮以上の刑」から「拘禁刑以上の刑」へと修正されています。
そんなわけで、指導教育責任者欠格用の誓約書も、「禁錮以上の刑」という記載が「拘禁刑以上の刑」に変わっています。

そんなわけで、2025年6月1日以降は当然、新しい法令に準拠した様式の誓約書を使用する必要がありますが、
ありゃっ?
そういえば7月に指教責の変更届出したとき、新しい様式の誓約書で出したっけ?
なんかあのときはバタバタしてたから、ちゃんと修正した誓約書で提出したかどうか自信ねーな。
うーむ。
まあでも、「禁錮以上」が「拘禁刑以上」に変わっただけだし、警察が受理したんだし。
いいよね、うん。(いい加減やなー)




コメント